El rol de la Enfermería en la atención y control de enfermedades tropicales emergentes asociadas al cambio climático en Europa: una revisión sistemática
e202602009
Palabras clave:
Cambio climático, Enfermería, Investigación, Formación, Gestión sanitaria, Práctica clínicaResumen
FUNDAMENTOS // El aumento de la temperatura, los cambios en los patrones de precipitación y la mayor frecuencia de eventos meteorológicos extremos modifican la distribución de mosquitos, garrapatas y otros vectores, facilitando la expansión de enfermedades tropicales hacia regiones donde antes no se registraban. Con el presente estudio se quiso analizar el papel de la Enfermería en la prevención, vigilancia, educación comunitaria y manejo clínico de enfermedades tropicales emergentes.
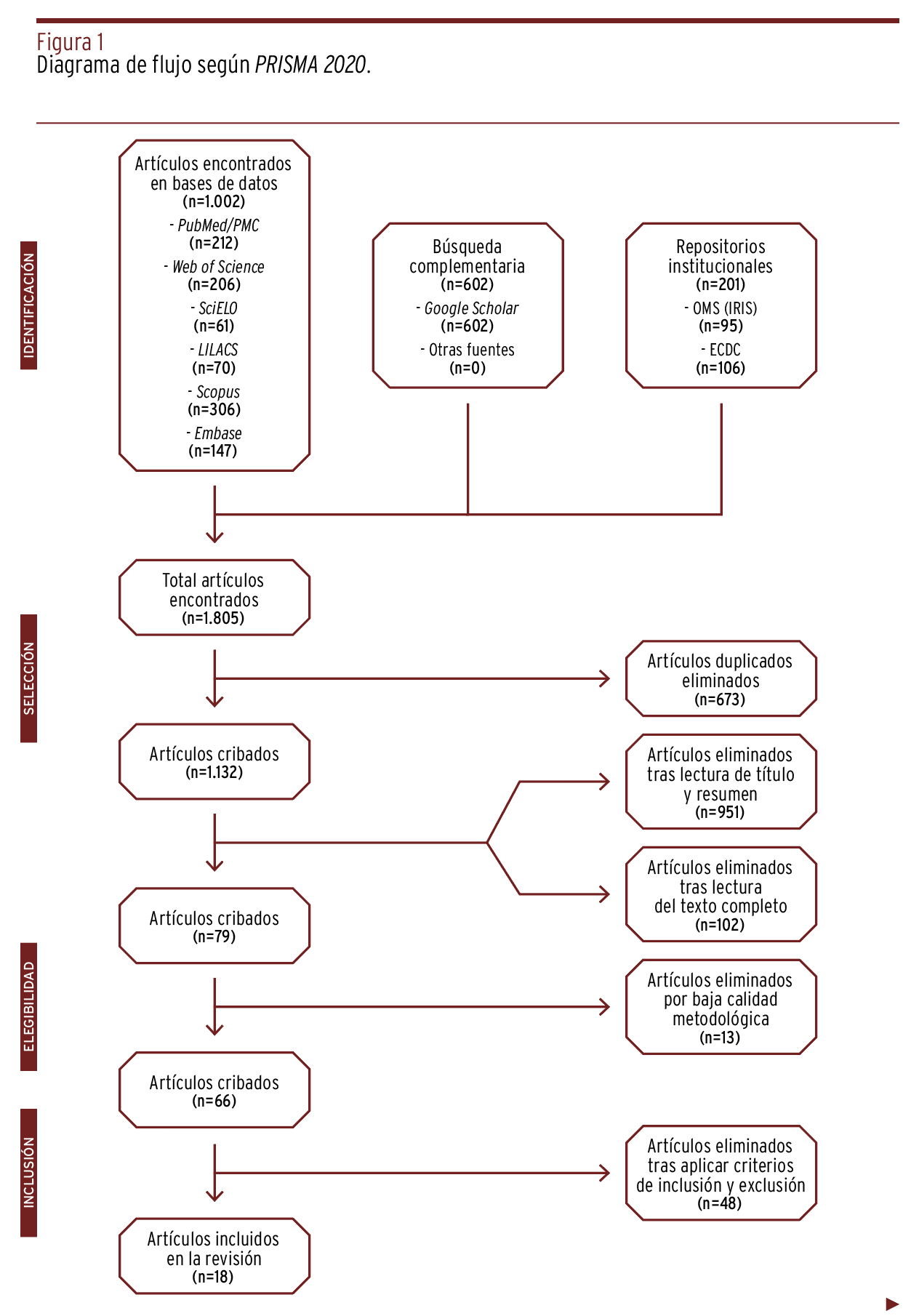
MÉTODOS // Se realizó una revisión sistemática de artículos publicados entre enero de 2015 a diciembre de 2024, aplicando el protocolo PRISMA. Las bases de datos fueron: PubMed/PMC, Scopus, Web of Science, EMBASE, LILACS, Scielo, Google Scholar y se hizo una búsqueda complementaria en repositorios del Centro Europeo para la Prevención y Control de Enfermedades y la Organización Mundial de la Salud. Se usaron MeSH y DeSH, con los operadores booleanos AND y OR. Para cada base de datos se desarrolló una estrategia de búsqueda específica. La evidencia obtenida fue sintetizada de manera cualitativa y temática, integrando estudios de diversa metodología y evaluando su calidad metodológica para ponderar la solidez de los hallazgos.
RESULTADOS // Se seleccionaron un total de 18 estudios, realizados en países europeos (n=15), Oriente Próximo (n=2) y Norteamérica (n=1), que demostraron el rol estratégico que desempeña la Enfermería en la vigilancia, prevención, educación comunitaria y manejo clínico de las enfermedades tropicales. Los hallazgos destacaron la necesidad
de fortalecer la educación, investigación y políticas de salud orientadas a la adaptación climática. Se comprobó que la incorporación de metodologías de simulación clínica y de formación continua sobre brotes emergentes demostró ser una herramienta eficaz para mejorar la capacidad de respuesta ante escenarios de crisis sanitaria.
CONCLUSIONES // La Enfermería, por su cercanía a la comunidad y su capacidad para liderar intervenciones preventivas, está llamada a desempeñar un papel clave en
la construcción de sistemas de salud resilientes al cambio climático.
Descargas
Citas
1. Mitra AK, Mawson AR. Neglected tropical diseases: Epidemiology and global burden. Trop Med Infect Dis. 2017; 2:36.
2. World Health Organization. Global report on neglected tropical diseases 2023. Geneva: WHO; 2023.
3. Allen PJ. Climate change: It’s our problem. Pediatr Nurs. 2015; 41(1):42-46.
4. Adlong W, Dietsch E. Nursing and climate change: An emerging connection. Collegian. 2015; 22(1):19-24.
5. Gómez-Luque A et al. Enfermedades importadas en España: dificultades en la atención sanitaria. Enferm Glob. 2019; 18(53): 582-607.
6. International Council of Nurses. Enfermeras, cambio climático y salud [Internet]. 2018.
7. Kurth AE. Planetary health and the role of Nursing: A call to action. J Nurs Scholarsh. 2017; 49(6):598-605.
8. Riccardi N et al. Preparedness and response to emerging tropical infections in European hospitals: The role of Nursing staff. BMC Health Serv Res. 2021; 21:742.
9. Sinchi Mazón VM. Bioseguridad en el sistema de salud pública: protección a pacientes y colaboradores. Rev Publicando. 2020; 7(25):15-25
10. NSST. Guía técnica para la evaluación y prevención de los riesgos relacionados con la exposición a agentes biológicos. Madrid: Instituto Nacional de Seguridad y Salud en el Trabajo; 2024.
11. European Parliament and Council. Directiva 2000/54/CE del Parlamento Europeo y del Consejo de 18 de septiembre de 2000 sobre la protección de los trabajadores contra los riesgos relacionados con la exposición a agentes biológicos durante el trabajo. Official Journal of the European Communities. 2000; L262:21-45.
12. World Health Organization. One Health. Fact sheet-23 October 2023. Geneva: World Health Organization; 2023.
13. European Food Safety Authority (EFSA) and European Centre for Disease Prevention and Control (ECDC). European Union One Health 2023 Zoonoses Report. EFSA J. 2024; 22(1).
14. Ministerio de Sanidad, Gobierno de España. Plan Nacional de Prevención, Vigilancia y Control de las Enfermedades Transmitidas por Vectores [Internet]. Madrid: Ministerio de Sanidad; 2023-2025.
15. Rezza G. Vector-borne diseases in a changing climate and their impact on European health systems. Euro Surveill. 2022; 27(15):2101058.
16. Watts N, Amann M, Ayeb-Karlsson S, Belesova K, Bouley T, Boykoff M et al. The Lancet Countdown on health and climate change: from 25 years of inaction to a global transformation for public health. Lancet. 2017; 391(10120):581-630.
17. Tiita I, Tolvanen A, Vehviläinen-Julkunen K. Integrating climate change and environmental health into Nursing education in Europe: A cross-sectional study. Nurse Educ Today. 2024; 133:106030.
18. Cabrero-de Cabo M, Gómez-Gascón T, Martín-López R. Global health and tropical medicine in Spanish health degrees: A curricular analysis. Educ Med. 2018; 19(4):213-220.
19. Álvarez-Nieto C, Linares-Abad M, González-García M et al. Climate change and health education in Nursing: Perceptions and training needs of university students. Int J Environ Res Public Health. 2024; 21(5):3421
20. Ogden NH, Lindsay LR, Ludwig A et al. The role of public health and Nursing education in vector-borne disease prevention under climate change. BMC Public Health. 2017; 17:268.
21. Semenza JC, Suk JE. Vector-borne diseases and climate change in Europe: Risk assessment, response, and adaptation. Lancet Infect Dis. 2018; 18(9): e327-e335.
22. Caminade C, McIntyre KM, Jones AE. Impact of recent and future climate change on vector-borne diseases. Ann N Y Acad Sci. 2018; 1436(1):157-173.
23. Liu-Helmersson J, Rocklöv J, Sewe M, Brännström Å. Climate change may enable Aedes aegypti infestation in major European cities by 2100. Environ Res. 2019; 172:693-699.
24. Paz S. Climate change impacts on vector-borne diseases in Europe: Risks, predictions and actions. Lancet Reg Health Eur. 2020; 1:100017.
25. Campbell-Lendrum D, Manga L, Bagayoko M, Sommerfeld J. Climate change and vector-borne diseases: what are the implications for public health research and policy? Philos Trans R Soc Lond B Biol Sci. 2015; 370(1665):20130552.
26. Vandenberg SY, Chircop A, Sedgwick M, Scott D. Nurses’ perceptions of climate sensitive vector-borne diseases: A scoping review. Public Health Nurs. 2023; 40(3):468-484.
27. Moreira RP, De Oliveira FBB, De Araujo TL, Morais HCC, Cavalcante TF, Gomez MBS, Felício JF, De Oliveira Ferreira G. Health interventions for preventing climate-sensitive diseases: Scoping review. J Urban Health. 2022; 99(3):519-532.
28. Negev M, Paz S, Clermont A, Pri-Or NG, Shalom U, Yeger T, Green MS. Impacts of climate change on vector-borne diseases in the Mediterranean Basin - Implications for preparedness and adaptation policy. Int J Environ Res Public Health. 2015; 12:6745-6770.
29. Anåker A, Nilsson M, Holmner Å, Elf M. Nurses’ perceptions of climate and environmental issues: A qualitative study. J Adv Nurs. 2015; 71(8):1883-1891.
30. Fernández-Raga M et al. Health system management and policy response to climate-sensitive diseases in Spain. BMC Health Serv Res. 2023; 23:654.
31. Nicholas PK, Breakey S. Climate change, climate justice, and environmental health: Implications for the Nursing profession. J Nurs Scholarsh. 2017; 49(6):606-616.
32. Watts N, Amann M, Arnell N et al. The 2023 report of The Lancet Countdown on health and climate change: The imperative for a health-centred response in Europe. Lancet Public Health. 2023; 8(12): e1010-e1050.
33. World Health Organization (WHO). Climate change and health in the WHO European Region: 2023 update. Copenhagen: WHO Regional Office for Europe; 2023.
34. European Centre for Disease Prevention and Control (ECDC). Vector-borne diseases in Europe: Annual epidemiological report 2024. Stockholm: ECDC; 2024.
35. García-Peña A, López-Fernández L et al. Nurses’ participation in community vector control programmes in Southern Europe. Public Health Nurs. 2023; 40(2):178-186.
36. Tchetgnia D et al. Nurses’ perception of climate-related health threats: A qualitative study in Southern Europe. BMC Nurs. 2022; 21:120.
37. Banda GT, Deribe K, Davey G. How can we better integrate the prevention, treatment, control and elimination of neglected tropical diseases with other health interventions? A systematic review. BMJ Glob Health. 2021;6: e006968.
38. Anderko L. Climate change and public health: Nurses can make a difference. Public Health Nurs. 2017; 34(2):99-100.
Descargas
Archivos adicionales
Publicado
Cómo citar
Número
Sección
Categorías
Licencia
Derechos de autor 2026 Crescencio Pérez-Murillo, María Luz López Ramón, María Francisca Avilés Gómez, Olga Jiménez-Quintana, Lucía Fajardo Pérez

Esta obra está bajo una licencia internacional Creative Commons Atribución-NoComercial-SinDerivadas 4.0.
Usted es libre de:
Compartir — copiar y redistribuir el material en cualquier medio o formato.
La licenciante no puede revocar estas libertades en tanto usted siga los términos de la licencia.
Bajo los siguientes términos:
Atribución — Usted debe dar crédito de manera adecuada , brindar un enlace a la licencia, e indicar si se han realizado cambios. Puede hacerlo en cualquier forma razonable, pero no de forma tal que sugiera que usted o su uso tienen el apoyo de la licenciante.
NoComercial — Usted no puede hacer uso del material con propósitos comerciales.
SinDerivadas — Si remezcla, transforma o crea a partir del material, no podrá distribuir el material modificado.
No hay restricciones adicionales — No puede aplicar términos legales ni medidas tecnológicas que restrinjan legalmente a otras a hacer cualquier uso permitido por la licencia.
Avisos:
No tiene que cumplir con la licencia para elementos del material en el dominio público o cuando su uso esté permitido por una excepción o limitación aplicable.
No se dan garantías. La licencia podría no darle todos los permisos que necesita para el uso que tenga previsto. Por ejemplo, otros derechos como publicidad, privacidad, o derechos morales pueden limitar la forma en que utilice el material.









![¿Cómo evaluar para la RESP? [PARA REVISORES]](https://ojs.sanidad.gob.es/public/site/images/rmartinb/pastilla-revisores-0eaa113abcbc4fc554c7c6c7840ca4c6.jpg)
![¿Cómo recibir avisos sobre nuevos artículos de la RESP? [PARA LECTORES]](https://ojs.sanidad.gob.es/public/site/images/rmartinb/pastilla-lectores-aa689338e95aab07df45b4b0d583188f.jpg)

