Revisión sistemática sobre el uso de peces para el control vectorial de las enfermedades transmitidas por mosquitos
e202506028
Palabras clave:
Control de mosquitos, Peces, Larvas, Enfermedades transmitidas por mosquitos, Anopheles, Aedes, CulexResumen
FUNDAMENTOS // Se estima que un 80% de la población mundial está en riesgo de contraer una enfermedad de transmisión vectorial, siendo los mosquitos los responsables de una mayor carga de enfermedad. Dado que el control biológico es una opción más natural que otras intervenciones disponibles y que el uso de peces está muy extendido, el objetivo de esta revisión fue analizar la eficacia de las intervenciones con peces para el control de las enfermedades transmitidas por mosquitos.
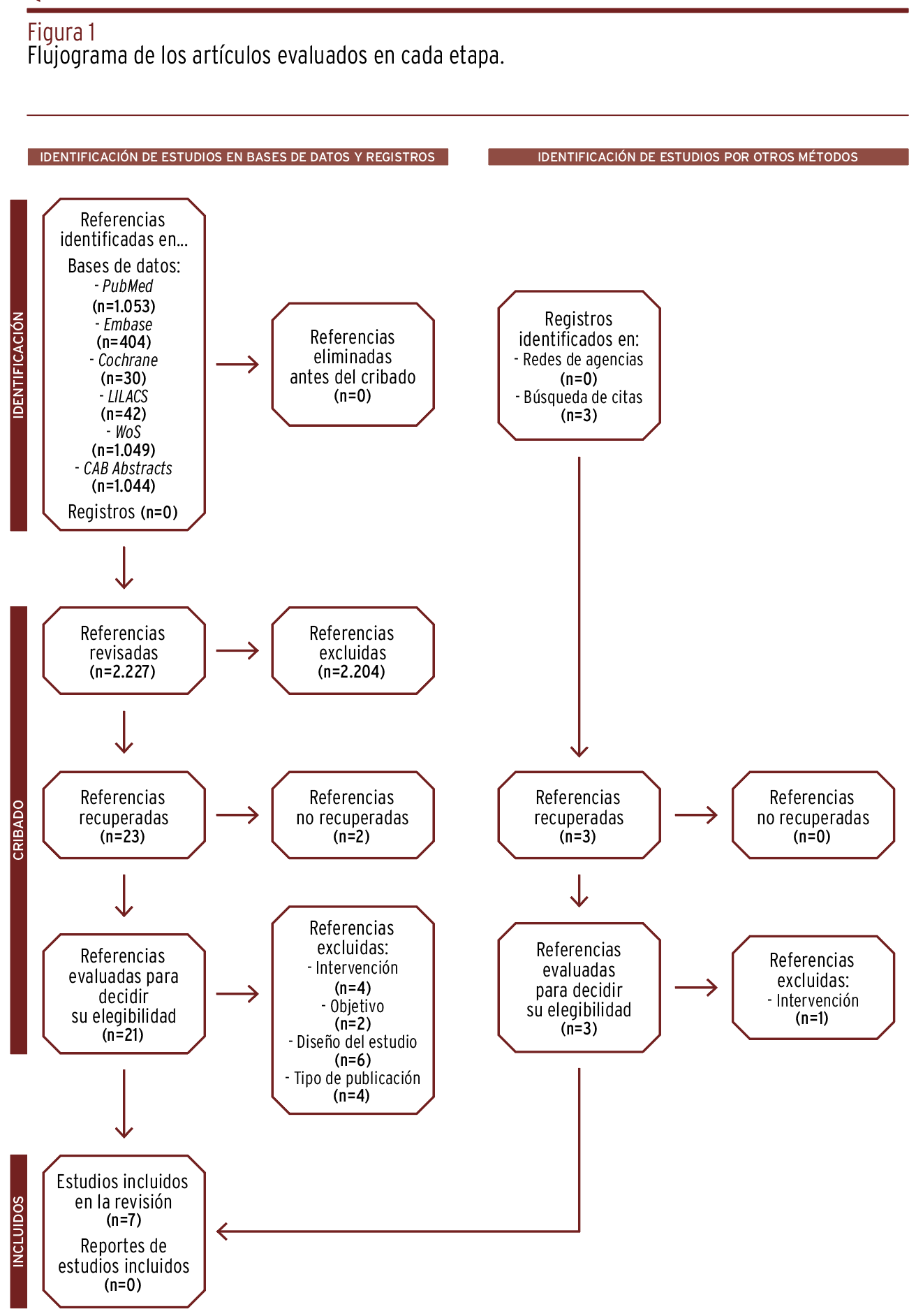
MÉTODOS // Se llevó a cabo una búsqueda bibliográfica a través de PubMed, Embase, Cochrane, LILACS, WOS-Core Collection y CAB Abstracts de estudios observacionales o experimentales publicados en inglés, español o portugués hasta diciembre de 2023. Las variables de resultados de interés eran indicadores entomológicos y epidemiológicos.
RESULTADOS // De las 2.227 referencias identificadas, siete artículos fueron finalmente incluidos. Todos los estudios midieron el impacto usando indicadores entomológicos, mientras que solo dos usaron, además, epidemiológicos. Las intervenciones se basaron en la liberación de peces en recipientes de agua domésticos, en campos de arroz y en excavaciones y pozos vinculados a la construcción de un canal. En todos los estudios se observó una reducción significativa de los indicadores entomológicos y epidemiológicos. La reducción larvaria osciló entre el 80% y el 100%, mientras que la reducción de casos clínicos llegó a un 99,87%.
CONCLUSIONES // La liberación de peces conlleva una reducción relevante tanto de los indicadores larvarios como de los casos clínicos. No obstante, es necesario analizar si la liberación de peces a mayor escala es factible, sostenible, coste-efectiva y suficiente para lograr el control vectorial, además de considerar el potencial impacto negativo de su introducción en un determinado ecosistema.
Descargas
Citas
World Health Organization, UNICEF/UNDP/World Bank/WHO Special Programme for Research and Training in Tropical Diseases. Global vector control response 2017-2030. Geneva: World Health Organization; 2017 [consultado 22 oct 2024]. Disponible en: https://iris.who.int/handle/10665/259205
World Health Organization. Vector-borne diseases [Internet]. World Health Organization; 2024 Sep 26 [consultado 1 nov 2024]. Disponible en: https://www.who.int/news-room/fact-sheets/detail/vector-borne-diseases
Azari-Hamidian S, Norouzi B, Harbach RE. A detailed review of the mosquitoes (Diptera: Culicidae) of Iran and their medical and veterinary importance. Acta Trop. 2019;194:106-122. doi: https://dx.doi.org/10.1016/j.actatropica.2019.03.019
World Health Organization. Lymphatic filariasis [Internet]. World Health Organization; 2024 Nov 21 [consultado 12 abr 2025]. Disponible en: https://www.who.int/news-room/fact-sheets/detail/lymphatic-filariasis
World Health Organization. Fiebre amarilla [Internet]. World Health Organization; 2023 May 31 [consultado 12 abr 2025]. Disponible en: https://www.who.int/es/news-room/fact-sheets/detail/yellow-fever
World Health Organization. Malaria [Internet]. World Health Organization; 2024 Dec 11 [consultado 12 abr 2025]. Disponible en: https://www.who.int/news-room/fact-sheets/detail/malaria
Haider N, Hasan MN, Onyango J, Asaduzzaman M. Global landmark: 2023 marks the worst year for dengue cases with millions infected and thousands of deaths reported. IJID Reg. 2024;13:100459. doi: https://dx.doi.org/10.1016/j.ijregi.2024.100459
Kraemer MUG, Reiner RC, Brady OJ, Messina JP, Gilbert M, Pigott DM et al. Past and future spread of the arbovirus vectors Aedes aegypti and Aedes albopictus. Nat Microbiol. 2019;4(5):854-863. doi: https://dx.doi.org/10.1038/s41564-019-0376-y
Brugueras S, Fernández-Martínez B, Martínez-de La Puente J, Figuerola J, Porro TM, Rius C et al. Environmental drivers, climate change and emergent diseases transmitted by mosquitoes and their vectors in southern Europe: A systematic review. Environ Res. 2020;191:110038. doi: https://dx.doi.org/10.1016/j.envres.2020.110038
World Health Organization. Vaccines and immunization: Dengue [Internet]. World Health Organization; 2025 April 10 [consultado 12 abr 2025]. Disponible en: https://www.who.int/news-room/questions-and-answers/item/dengue-vaccines
Schwartz E. Prophylaxis of Malaria. Mediterr J Hematol Infect Dis. 2012;e2012045. doi: https://dx.doi.org/10.4084/MJHID.2012.45
Organización Panamericana de la Salud. Documento técnico para la implementación de intervenciones basado en escenarios operativos genéricos para el control del Aedes aegypti. Washington, D.C.: Organización Panamericana de la Salud; 2019. [consultado 2 nov 2024]. Disponible en: https://iris.paho.org/handle/10665.2/51654
Gómez-Vargas W, Zapata-Úsuga GE. Vector Control Strategies. En: Puerta-Guardo H, Manrique-Saide P, editores. Mosquito Research-Recent Advances in Pathogen Interactions, Immunity, and Vector Control Strategies. IntechOpen; 2023. p. 1-27. doi: https://dx.doi.org/10.5772/intechopen.105026
Vazquez-Prokopec GM, Medina-Barreiro A, Che-Mendoza A, Dzul-Manzanilla F, Correa-Morales F, Guillermo-May G et al. Deltamethrin resistance in Aedes aegypti results in treatment failure in Merida, Mexico. PLoS Negl Trop Dis. 2017;11(6):e0005656. doi: https://dx.doi.org/10.1371/journal.pntd.0005656
Isman MB, Norris EJ. Bioinsecticide synergy: The good, the bad and the unknown. Curr Opin Environ Sci Health. 2024;42:100583. doi: https://dx.doi.org/10.1016/j.coesh.2024.100583
World Health Organization. Handbook for integrated vector management. Geneva: World Health Organization; 2012 [consultado 3 nov 2024]; disponible en: https://iris.who.int/handle/10665/44768
Venegas J, Vaselek S, Yasnot MF. Editorial: Latest advances in the biological control of vectors of human tropical diseases. Front Trop Dis. 2024;5:1430944. doi: https://dx.doi.org/10.3389/fitd.2024.1430944
World Health Organization. Regional Office for the Eastern Mediterranean. Use of fish for mosquito control. World Health Organization. Regional Office for the Eastern Mediterranean; 2003 [consultado 28 oct 2024 Oct 28]; Disponible en: https://iris.who.int/handle/10665/201148
Page MJ, McKenzie JE, Bossuyt PM, Boutron I, Hoffmann TC, Mulrow CD et al. The PRISMA 2020 statement: an updated guideline for reporting systematic reviews. BMJ 2021;372:n71. doi: https://dx.doi.org/10.1136/bmj.n71
Rayyan. Intelligent Systematic Review [Internet]. Rayyan; 2021 [consultado 12 oct 2024]. Disponible en: https://www.rayyan.ai/
Singh H, Gupta SK, Vikram K, Saxena R, Srivastava A, Nagpal BN. Sustainable control of malaria employing Gambusia fishes as biological control in Jalore and Barmer districts of Western Rajasthan. J Vector Dis. 2022;59(1):91-97. doi: https://dx.doi.org/10.4103/0972-9062.346869
Haq S, Srivastava HC. Efficacy of Aphanius dispar (Rüppell) an indigenous larvivorous fish for vector control in domestic tanks under the Sardar Sarovar Narmada project command area in District Kheda, Gujarat. J Vector Dis. 2013;50(2):137-140. doi: https://dx.doi.org/10.4103/0972-9062.117487
Ghosh SK, Chakaravarthy P, Panch SR, Krishnappa P, Tiwari S, Ojha VP et al. Comparative efficacy of two poeciliid fish in indoor cement tanks against chikungunya vector Aedes aegypti in villages in Karnataka, India. BMC Public Health. 2011;11(1):599. doi: https://dx.doi.org/10.1186/1471-2458-11-599
Yu HS, Lee JH. Biological control of malaria vector (Anopheles sinensis Wied.) by combined use of larvivorous fish (Aplocheilus latipes) and herbivorous hybrid (Tilapia mossambicus niloticus) in rice paddies of Korea. Korean J Appl Entomol. 1989;28(4):229-236.
Kim HC, Lee JH, Yang KH, Yu HS. Biological control of Anopheles sinensis with native fish predators (Aplocheilus and Aphyocypris) and herbivorous fish, tilapia in natural rice fields in Korea. Korean J. Entomol. 2002;32(4):247-250.
Ranathunge T, Kusumawathie PHD, Abeyewickreme W, Udayanga L, Fernando T, Hapugoda M. Biocontrol potential of six locally available fish species as predators of Aedes aegypti in Sri Lanka. Biol Control. 2021;160:104638. doi: https://dx.doi.org/10.1016/j.biocontrol.2021.104638
Seng CM, Setha T, Nealon J, Socheat D, Chantha N, Nathan MB. Community-based use of the larvivorous fish Poecilia reticulata to control the dengue vector Aedes aegypti in domestic water storage containers in rural Cambodia. J Vector Ecol. 2008;33(1):139-144. doi: https://dx.doi.org/10.3376/1081-1710(2008)33[139:CUOTLF]2.0.CO;2
Rozendaal JA. Vector control: methods for use by individuals and communities. Geneva: World Health Organization; 1997 [consultado 2 nov 2024]; Disponible en: https://www.who.int/publications/i/item/9241544945
Raghavendra K. Subbarao SK. Chemical insecticides in malaria vector control in India. ICMR Bull. 2020;32(10):93-99.
Tabibzadeh I, Behbehani G, Nakhai R. Use of Gambusia fish in the malaria eradication programme of Iran [Internet]. World Health Organization. 1969 [consultado 1 nov 2024]. Disponible en: https://iris.who.int/handle/10665/65567
Walshe DP, Garner P, Adeel AA, Pyke GH, Burkot TR. Larvivorous fish for preventing malaria transmission. Cochrane Db Syst Rev. 2017;(12). doi: https://dx.doi.org/10.1002/14651858.CD008090.pub3
Kamareddine L. The biological control of the malaria vector. Toxins. 2012;4(9):748–67. doi: https://dx.doi.org/10.3390/toxins4090748
Bowman LR, Runge-Ranzinger S, McCall PJ. Assessing the relationship between vector indices and dengue transmission: a systematic review of the evidence. PLoS Negl Trop Dis. 2014;8(5):e2848. doi: https://dx.doi.org/10.1371/journal.pntd.0002848
Barrera R. Recomendaciones para el monitoreo de Aedes aegypti. Biomedica. 2016;36(3):454-462. doi: https://dx.doi.org/10.7705/biomedica.v36i3.2892
Cromwell EA, Stoddard ST, Barker CM, Van Rie A, Messer WB, Meshnick SR et al. The relationship between entomological indicators of Aedes aegypti abundance and dengue virus infection. PLoS Negl Trop Dis. 2017;11(3):e0005429. doi: https://dx.doi.org/10.1371/journal.pntd.0005429
Scott TW, Morrison AC. Aedes aegypti density and the risk of dengue-virus transmission. En: Takken W, Scott TW, editores. Ecological aspects for application of genetically modified mosquitoes. Frontis; 2004. p. 187-206.
Rupp HR. Adverse assessments of Gambusia affinis: an alternate view for mosquito control practitioners’. J Am Mosquito Contr. 1996;12(2):155-166.
Chandra G, Bhattacharjee I, Chatterjee SN, Ghosh A. Mosquito control by larvivorous fish. Indian J Med Res. 2008;127(1):13-27.
Kulman A, Tamïr D. A man and his minnows: the introduction of Gambusia affinis to mandatory Palestine. Front Conserv Sci. 2022;3:649955. doi: https://dx.doi.org/10.3389/fcosc.2022.649955
Segev O, Mangel M, Blaustein L. Deleterious effects by mosquitofish (Gambusia affinis) on the endangered fire salamander (Salamandra infraimmaculata). Anim Conserv. 2009;12(1):29-37. doi: https://dx.doi.org/10.1111/j.1469-1795.2008.00217.x
Ng’ang’a PN, Aduogo P, Mutero CM. Strengthening community and stakeholder participation in the implementation of integrated vector management for malaria control in western Kenya: a case study. Malaria Journal. 2021;20(1):155. doi: https://dx.doi.org/10.1186/s12936-021-03692-4.
Descargas
Archivos adicionales
Publicado
Cómo citar
Número
Sección
Categorías
Licencia
Derechos de autor 2025 Silvia Tortosa La Osa, Maria Victoria Esteo Alcalá, Eva Martín Ruiz, Antonio Olry de Labry-Lima

Esta obra está bajo una licencia internacional Creative Commons Atribución-NoComercial-SinDerivadas 4.0.
Usted es libre de:
Compartir — copiar y redistribuir el material en cualquier medio o formato.
La licenciante no puede revocar estas libertades en tanto usted siga los términos de la licencia.
Bajo los siguientes términos:
Atribución — Usted debe dar crédito de manera adecuada , brindar un enlace a la licencia, e indicar si se han realizado cambios. Puede hacerlo en cualquier forma razonable, pero no de forma tal que sugiera que usted o su uso tienen el apoyo de la licenciante.
NoComercial — Usted no puede hacer uso del material con propósitos comerciales.
SinDerivadas — Si remezcla, transforma o crea a partir del material, no podrá distribuir el material modificado.
No hay restricciones adicionales — No puede aplicar términos legales ni medidas tecnológicas que restrinjan legalmente a otras a hacer cualquier uso permitido por la licencia.
Avisos:
No tiene que cumplir con la licencia para elementos del material en el dominio público o cuando su uso esté permitido por una excepción o limitación aplicable.
No se dan garantías. La licencia podría no darle todos los permisos que necesita para el uso que tenga previsto. Por ejemplo, otros derechos como publicidad, privacidad, o derechos morales pueden limitar la forma en que utilice el material.









![¿Cómo evaluar para la RESP? [PARA REVISORES]](https://ojs.sanidad.gob.es/public/site/images/rmartinb/pastilla-revisores-0eaa113abcbc4fc554c7c6c7840ca4c6.jpg)
![¿Cómo recibir avisos sobre nuevos artículos de la RESP? [PARA LECTORES]](https://ojs.sanidad.gob.es/public/site/images/rmartinb/pastilla-lectores-aa689338e95aab07df45b4b0d583188f.jpg)

