Vínculo entre dimensiones y etapas del acceso a los bienes y servicios de salud: una delimitación conceptual

e202412061

Autores/as

  • Gisela Paula González Instituto de Investigaciones Económicas y Sociales del Sur, Universidad Nacional del Sur (UNS)-CONICET. Bahía Blanca. Argentina. / Departamento de Economía, Universidad Nacional del Sur (UNS). Bahía Blanca. Argentina. https://orcid.org/0000-0001-7307-6231
  • Nebel Silvana Moscoso Instituto de Investigaciones Económicas y Sociales del Sur, Universidad Nacional del Sur (UNS)-CONICET. Bahía Blanca. Argentina. / Departamento de Economía, Universidad Nacional del Sur (UNS). Bahía Blanca. Argentina. https://orcid.org/0000-0002-6625-2484
  • Fernando Pablo Lago Instituto de Investigaciones Económicas y Sociales del Sur, Universidad Nacional del Sur (UNS)-CONICET. Bahía Blanca. Argentina. / Departamento de Economía, Universidad Nacional del Sur (UNS). Bahía Blanca. Argentina. https://orcid.org/0000-0002-0293-5075

Palabras clave:

Accesibilidad a los servicios de salud, Acceso a la salud, Barreras de acceso a los servicios de salud

Resumen

FUNDAMENTOS // El acceso a la atención de la salud puede ser interpretado como la interacción entre la necesidad, la demanda
y la oferta de servicios e implica el paso por distintas etapas. Sin embargo, el tránsito por estas etapas puede verse amenazado
(o facilitado) por la influencia de las dimensiones aceptabilidad, disponibilidad, accesibilidad, adaptación y adecuación. El objetivo de
este trabajo fue identificar qué dimensiones se activan en cada etapa del proceso de acceso.

MÉTODOS // Se llevó a cabo una revisión bibliográfica en español e inglés en las bases Lilacs, Pubmed y en el buscador genérico
Google Scholar. De un total de setenta y cuatro artículos se seleccionaron veintiuno en función de los criterios de inclusión y exclusión.

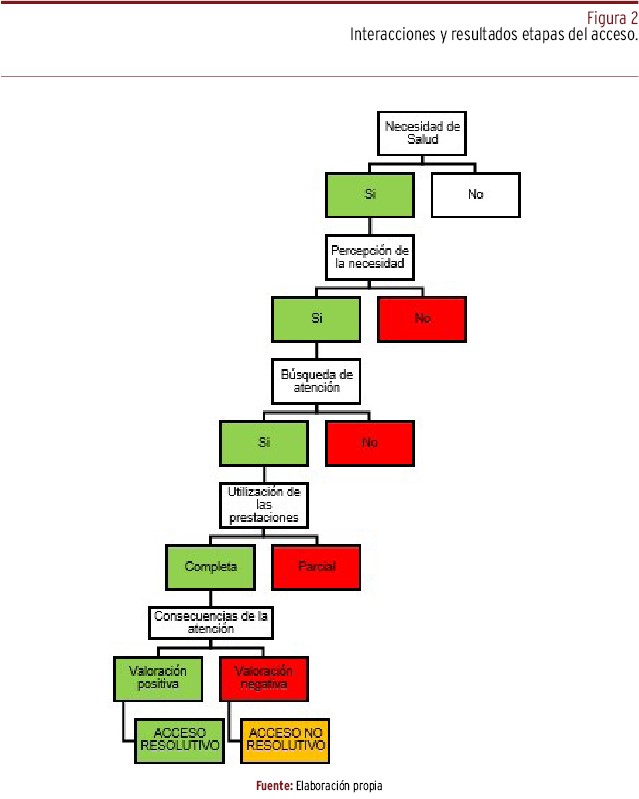
RESULTADOS // Se encontró que en la etapa de necesidad podrían activarse las dimensiones aceptabilidad y adecuación; la instancia
de percepción podría verse afectada por la dimensión aceptabilidad; la etapa de búsqueda de atención podría verse influida por
las dimensiones aceptabilidad, disponibilidad, accesibilidad y adaptación; la etapa de utilización de prestaciones se ve permeada por
las dimensiones disponibilidad, accesibilidad y adaptación; por último, la etapa de consecuencias por las dimensiones aceptabilidad
y adecuación.

CONCLUSIONES // Haber identificado las dimensiones que se pueden activar en cada etapa del proceso de acceso a los servicios
de salud es de utilidad para los tomadores de decisión que se propongan diseñar políticas que optimicen el tránsito de los pacientes
por el sistema de salud, potenciando las acciones que actúan como facilitadoras y/o minimizando aquellas medidas con efectos
obstaculizadores.

Descargas

Los datos de descargas todavía no están disponibles.

Citas

Aday LA, Andersen R. A framework for the study of access to medical care. Health services research, 1974, vol. 9, nº 3, p. 208.

Andersen RM. Revisiting the behavioral model and access to medical care: does it matter? Journal of health and social behavior, 1995, p. 1-10.

Andersen RM et al. Exploring dimensions of access to medical care. Health services research, 1983, vol. 18, nº1, p. 49.

Anderson JG. Health services utilization: framework and review. Health Serv Res. 1973;8(3):184.

Levesque JF, Harris MK, Russell G. Patient-centred access to health care: conceptualising access at the interface of health systems and populations. International journal for equity in health, 2013, vol. 12, p. 1-9.

Frenz P, Vega J. Universal health coverage with equity: what we know, don’t know and need to know. En: Background paper for the First Global Symposium on Health Systems Research. 2010.

De Tapia J, Encina R, Piangatelli MDC, Pirola J, González GP, Moscoso NS. Barreras al acceso según las etapas del proceso de atención de la salud de los adultos mayores. Gerokomos. 2023;34(3):183-187.

Whaley C, Chafen JS, Pinkard S, Kellerman G, Bravata D, Kocher R, Sood N. Association between availability of health service prices and payments for these services. JAMA. 2014;312(16):1670-1676.

Sánchez-Torres DA. Accesibilidad a los servicios de salud: debate teórico sobre determinantes e implicaciones en la política pública de salud. Revista Médica del Instituto Mexicano del Seguro Social, 2017, vol. 55, no 1, p. 82-89.

Aoun N, Matsuda H, Sekiyama M. Geographical accessibility to healthcare and malnutrition in Rwanda. Social science & medicine, 2015, vol. 130, p. 135- 145.

Villarreal Ríos E et al. Evaluación de la accesibilidad en los servicios de salud. Atención primaria, 2000, vol. 25, no 7, p. 475-478.

Figueroa Pedraza D, Cavalcanti Costa GM. Accesibilidad a los servicios públicos de salud: la visión de los usuarios de la Estrategia Salud de la Familia. Enfermería Global, 2014, vol. 13, no 33, p. 267-278.

Alonso López F. La accesibilidad en evolución: la adaptación persona-entorno y su aplicación al medio residencial en España y Europa. Universitat Autónoma de Barcelona, 2016.

Acheson RM. (1978). The definition and identification of need for health care. Journal of Epidemiology & Community Health, 32(1), 10-15.

Syed ST, Gerber BS, Sharp LK. Traveling towards disease: transportation barriers to health care access. J Community Health. 2013; 38:976-993.

Makuc DM, Haglund B, Ingram DD, Kleinman JC, Feldman JJ. The use of health service areas for measuring provider availability. J Rural Health. 1991;7:347-356.

Thompson AE, Anisimowicz Y, Miedema B, Hogg W, Wodchis WP, Aubrey-Bassler K. The influence of gender and other patient characteristics on health care-seeking behaviour: a QUALICOPC study. BMC Fam Pract. 2016;17:1-7.

Hall AG, Lemak CH, Steingraber H, Schaffer S. Expanding the definition of access: it isn’t just about health insurance. J Health Care Poor Underserved. 2008;19(2):625-638.

Douthit N, Kiv S, Dwolatzky T, Biswas S. Exposing some important barriers to health care access in the rural USA. Public Health. 2015;129(6):611-620.

Penchansky R, Thomas JW. The concept of access: definition and relationship to consumer satisfaction. Medical care, 1981, p. 127-140.

Elwyn G, Frosch D, Thomson R, Joseph-Williams N, Lloyd A, Kinnersley P et al. Shared decision making: a model for clinical practice. J Gen Intern Med. 2012;27:1361-1367.

Sofaer S, Firminger K. Patient perceptions of the quality of health services. Annu Rev Public Health. 2005;26:513-559.

Hirmas Adauy M, Poffald Angulo L, Jasmen Sepúlveda AM, Aguilera Sanhueza X, Delgado Becerra I, Vega Morales J. Barreras y facilitadores de acceso a la atención de salud: una revisión sistemática cualitativa. Rev Panam Salud Publica. 2013;33:223-229.

Duggirala M, Rajendran C, Anantharaman RN. Patient-perceived dimensions of total quality service in healthcare. Benchmarking: An International Journal. 2008;15(5):560-583.

Gulliford M et al. What does access to health care mean? Journal of health services research & policy, 2002, vol. 7, no 3, p. 186-188.

Makuc DM, Haglund B, Ingram DD, Kleinman JC, Feldman JJ. The use of health service areas for measuring provider availability. J Rural Health. 1991;7:347-356.

Rosenstock IM. The health belief model and preventive health behavior. Health Educ Monogr. 1974;2(4):354-386.

Champion VL, Skinner CS. The health belief model. En: Glanz K, Rimer BK, Viswanath K, editores. Health behavior and health education: Theory, research, and practice. 4th ed. San Francisco: Jossey-Bass; 2008. p. 45-65.

Furnham A, Forey J. The attitudes, behaviors and beliefs of patients of conventional vs. complementary (alternative) medicine. J Clin Psychol. 1994;50(3):458-469.

Wannheden C, Stenfors T, Stenling A, von Thiele Schwarz U. Satisfied or frustrated? A qualitative analysis of need satisfying and need frustrating experiences of engaging with digital health technology in chronic care. Front Public Health. 2021;8:623773.

Dyer TA, Owens J, Robinson PG. (2016). The acceptability of healthcare: from satisfaction to trust. Community dental health, 33(4), 242-251.

Marmot M, Wilkinson R, editores. Social determinants of health. Oxford: OUP; 2005.

Anselmi L, Lagarde M, Hanson K. Health service availability and health seeking behaviour in resource poor settings: evidence from Mozambique. Health Econ Rev. 2015;5:1-13.

Aday LA, Andersen R. A framework for the study of access to medical care. Health services research, 1974, vol. 9, no 3, p. 208.

Thomas JW, Penchansky R. Relating satisfaction with access to utilization of services. Med Care. 1984;22(6):553-568.

Bakar AA, Samsudin S. Determinants of health care seeking behavior: does insurance ownership matter? Int J Econ Fin Issues. 2016;6(7):6-11.

Bourne PA. Socio-demographic determinants of health care-seeking behaviour, self-reported illness and self-evaluated health status in Jamaica. Int J Collabor Res Intern Med Public Health. 2009;1(4):101-130.

Mohnen SM, Schneider S, Droomers M. (2019). Neighborhood characteristics as determinants of healthcare utilization–a theoretical model. Health economics review, 9, 1-9.

Purtilo RB, Haddad AM, Doherty RF. Health professional and patient interaction. 1st ed. Philadelphia: Elsevier Health Sciences; 2012.

Descargas

Publicado

03-12-2024 — Actualizado el 03-12-2024

Versiones

Cómo citar

1.
González GP, Moscoso NS, Lago FP. Vínculo entre dimensiones y etapas del acceso a los bienes y servicios de salud: una delimitación conceptual: e202412061. Rev Esp Salud Pública [Internet]. 3 de diciembre de 2024 [citado 21 de abril de 2026];98:15 páginas. Disponible en: https://ojs.sanidad.gob.es/index.php/resp/article/view/422