Racismo: el determinante social de la salud invisibilizado en España
e202511071
Palabras clave:
Equidad en salud, Racismo, Determinantes sociales de la saludResumen
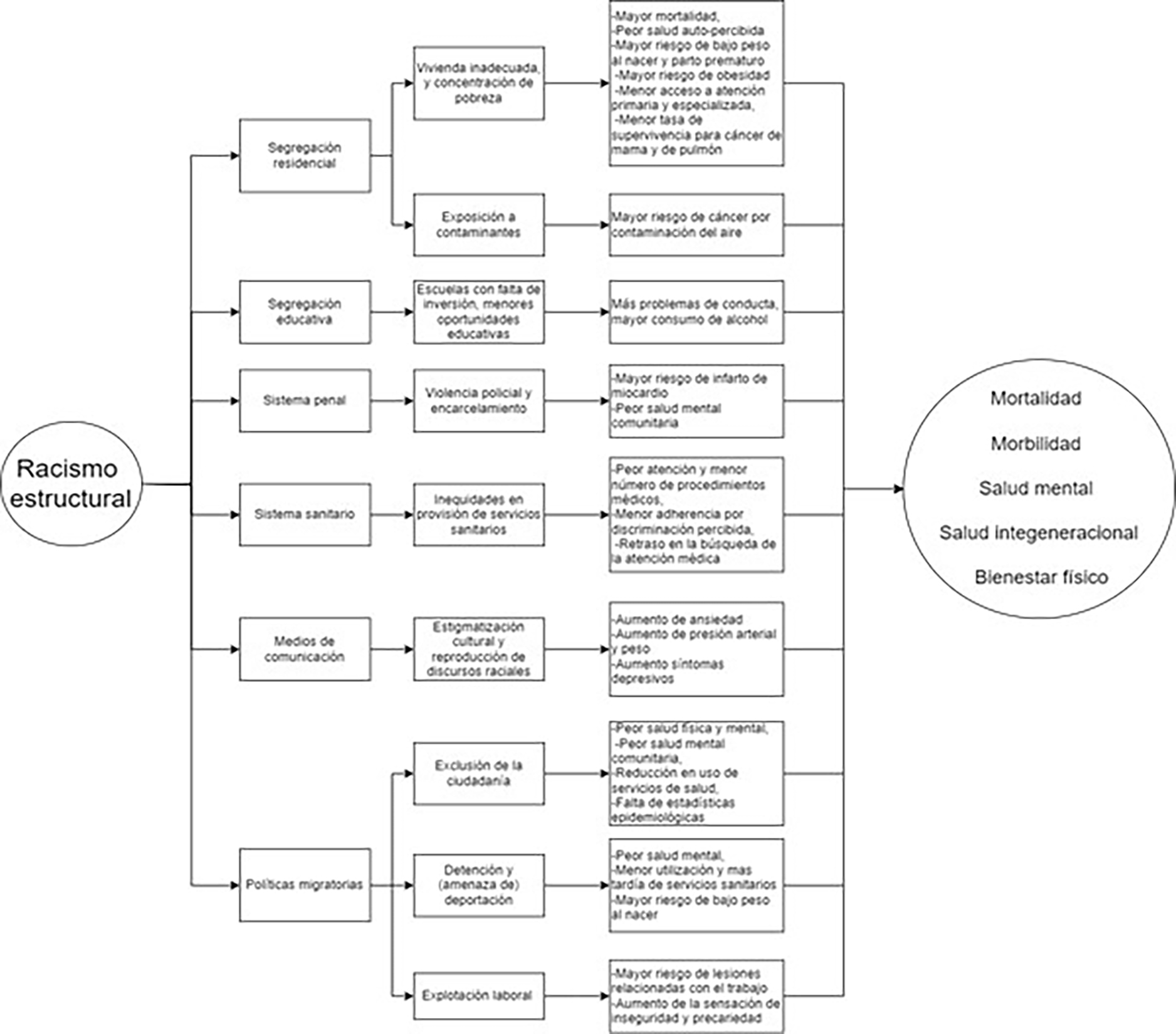
La pandemia de la COVID-19 ha catalizado un incremento en la atención hacia las estrategias para combatir el racismo como un problema de Salud Pública. Sin embargo, esta tendencia contrasta marcadamente con el estancamiento en la respuesta a estas inequidades en Europa y, en particular, en España. Este artículo ofrece un diagnóstico exhaustivo y propone una hoja de ruta para abordar el racismo como un determinante social de la salud en España. El paradigma en el que prevalece la invisibilización del racismo se manifiesta a través de la marginalización de la estratificación racial como un tema legítimo de discusión, la deslegitimación de la raza como una categoría analítica válida y la atribución de sus efectos a variables alternativas como la clase social o el estatus migratorio. Además, se observa que las iniciativas actuales tienden a presentar limitaciones significativas tanto en su enfoque como en su metodología. Estas iniciativas, a menudo, adoptan una perspectiva individual en detrimento de una visión estructural, y exhiben un sesgo culturalista que minimiza la importancia de las jerarquías de poder, así como priorizan la etnia y el interculturalismo sobre la raza y la equidad racial. El artículo concluye con una llamada a la acción, proponiendo una hoja de ruta dirigida a los actores institucionales para promover una mayor equidad racial en el ámbito de la salud en España. Se destacan líneas clave para la integración del racismo como un componente crítico en el análisis de la Salud Pública y la implementación de políticas más equitativas.
Descargas
Citas
1. American Public Health Association. Analysis: Declarations of Racism as a Public Health Crisis. 2021. https://www.apha.org/-/media/files/pdf/topics/racism/racism_declarations_analysis.ashx
2. Fu J, Reid SA, French B, Hennessy C, Hwang C, Gatson NT et al. Racial Disparities in COVID-19 Outcomes Among Black and White Patients With Cancer. JAMA Network Open. 2022;5(3): e224304. https://doi.org/10.1001/jamanetworkopen.2022.4304
3. Ahlberg BM, Bradby H. Ethnic, Racial and Regional Inequalities in Access to COVID-19 Vaccine, Testing and Hospitalization: Implications for Eradication of the Pandemic. Front Sociol. 2022;Aug 9;7:809090. https://doi.org/10.3389/fsoc.2022.809090
4. Quijano A. Colonialidad Del Poder y Clasificacion Social. Journal of World-Systems Research. 2000; 342-386. https://doi.org/10.5195/jwsr.2000.228
5. Goldberg DT. Racial Europeanization. Ethnic and Racial Studies. 2006;29(2): 331-364. https://doi.org/10.1080/01419870500465611
6. La Moncloa. Conferencia de prensa del presidente del Gobierno. 2020. https://www.lamoncloa.gob.es/multimedia/videos/presidente/Paginas/2020/07062020_cpsanchez.aspx
7. Rodríguez-García D. The Persistence of Racial Constructs in Spain: Bringing Race and Colorblindness into the Debate on Interculturalism. Social Sciences. 2022;11(1): 13. https://doi.org/10.3390/socsci11010013
8. Fiscalía General del Estado. Ministerio de Justicia. Memoria de la Fiscalía General Del Estado 2022. 2023.
9. Gil-Benumeya D. Islamofobia, racismo e izquierda: discursos y prácticas del activismo en España. [http://purl.org/dc/dcmitype/Text] Universidad Complutense de Madrid; 2019.
10. Gil-Benumeya D. Nativa o extranjera, la misma clase obrera. Apuntes sobre antirracismo e izquierda blanca. Viento sur: Por una izquierda alternativa. 2020;(172): 88-100.
11. Grosfoguel R. La Descolonización de La Economía Política y Los Estudios Postcoloniales: Transmodernidad, Pensamiento Fronterizo y Colonialidad Global. Tabula Rasa. 2006;(4): 17-48. https://doi.org/10.25058/20112742.245
12. Crenshaw K. Demarginalizing the Intersection of Race and Sex: A Black Feminist Critique of Antidiscrimination Doctrine, Feminist Theory and Antiracist Politics. The University of Chicago Legal Forum. 1989;140: 139-167.
13. UNESCO. Cuatro Declaraciones Sobre La Cuestión Racial. 1969.
14. Azarmandi M. Colonial Continuities. Peace Review. 2016;28: 158-164. https://doi.org/10.1080/10402659.2016.1166738
15. Bey G. Health Disparities at the Intersection of Gender and Race: Beyond Intersectionality Theory in Epidemiologic Research. En: Quality of Life-Biopsychosocial Perspectives. IntechOpen; 2020. https://doi.org/10.5772/intechopen.92248
16. Commission for the Social Determinants of Health. Closing the Gap in a Generation: Health Equity through Action on the Social Determinants of Health. 2008.
17. Williams DR, Lawrence JA, Davis BA. Racism and Health: Evidence and Needed Research. Annual Review of Public Health. 2019;40(1): 105-125. https://doi.org/10.1146/annurev-publhealth-040218-043750
18. Berger M, Sarnyai Z. “More than Skin Deep”: Stress Neurobiology and Mental Health Consequences of Racial Discrimination. Stress. 2015;18(1): 1-10. https://doi.org/10.3109/10253890.2014.989204
19. Paradies Y, Ben J, Denson N, Elias A, Priest N, Pieterse A et al. Racism as a Determinant of Health: A Systematic Review and Meta-Analysis. PLoS ONE. 2015;10(9): e0138511. https://doi.org/10.1371/journal.pone.0138511
20. Williams DR, Mohammed SA. Discrimination and Racial Disparities in Health: Evidence and Needed Research. Journal of behavioral medicine. 2009;32(1): 20. https://doi.org/10.1007/s10865-008-9185-0
21. Gee GC, Ford CL. Structural Racism and Health Inequities: Old Issues, New Directions. Du Bois review: social science research on race. 2011;8(1): 115-132. https://doi.org/10.1017/S1742058X11000130
22. Morello-Frosch R, Jesdale BM. Separate and Unequal: Residential Segregation and Estimated Cancer Risks Associated with Ambient Air Toxics in U.S. Metropolitan Areas. Environmental Health Perspectives. 2006;114(3): 386-393. https://doi.org/10.1289/ehp.8500
23. Walsemann KM, Bell BA. Integrated Schools, Segregated Curriculum: Effects of Within-School Segregation on Adolescent Health Behaviors and Educational Aspirations. American Journal of Public Health. 2010;100(9): 1687-1695. https://doi.org/10.2105/AJPH.2009.179424
24. Wang G, Schwartz GL, Kim MH, White JS, Glymour MM, Reardon S et al. School Racial Segregation and the Health of Black Children. Pediatrics [Internet]. 1 de mayo de 2022 [consultado 29 de julio de 2025];149(5). Disponible en: https://publications.aap.org/pediatrics/article/149/5/e2021055952/186781/School-Racial-Segregation-and-the-Health-of-Black
25. Brinkley-Rubinstein L, Cloud DH. Mass Incarceration as a Social-Structural Driver of Health Inequities: A Supplement to AJPH. Am J Public Health. Enero de 2020;110(S1):S14-5. https://doi.org/10.2105/AJPH.2019.305486
26. Misra S, Kwon SC, Abraído-Lanza AF, Chebli P, Trinh-Shevrin C, Yi SS. Structural Racism and Immigrant Health in the United States. Health Education & Behavior. 2021;48(3): 332-341. https://doi.org/10.1177/10901981211010676
27. Todic J, Cook SC, Spitzer-Shohat S, Williams JS Jr, Battle BA, Jackson J, Chin MH. Critical Theory, Culture Change, and Achieving Health Equity in Health Care Settings. Academic Medicine 97(7):p 977-988, July 2022. DOI: https://dx.doi.org/10.1097/ACM.0000000000004680
28. FRA, Fundamental Rights Agency. Roma in 10 European Countries. Main Results. ROMA SURVEY 2021. 2022. https://fra.europa.eu/en/publication/2022/roma-survey-findings
29. Checa Olmos JC, Arjona Garrido Á. Segregación y condiciones residenciales de los inmigrantes africanos en Almería (España). Migraciones Internacionales. 2017;3(10):81-106. https://doi.org/10.17428/rmi.v3i10.1204
30. Moreno-Jiménez A, Cañada-Torrecilla R, Vidal-Domínguez MJ, Palacios-García A, Martínez-Suárez P. Assessing Environmental Justice through Potential Exposure to Air Pollution: A Socio-Spatial Analysis in Madrid and Barcelona, Spain. Geoforum. 2016;69: 117-131. https://doi.org/10.1016/j.geoforum.2015.12.008
31. Jiménez Delgado M, Jareño Ruiz D, El-Habib Draoui B. La expansión de la educación infantil en España: entre la igualdad de oportunidades y la segregación. Revista Iberoamericana de Educación. 2016;72(1): 19-44.
32. Buraschi D, Oldano N, Godenau D. ¿Cuáles son las Experiencias de Discriminación de las Personas Migrantes en Tenerife? 2022. https://doi.org/10.25145/r.obitfact.2022.01
33. Ramos L. Melinda Pajunen: «Poblaciones migrantes tienen limitado el acceso a la salud» [Internet]. 2023. Disponible en: https://www.menorca.info/menorca/local/2023/09/26/2019105/melinda-pajunen-poblaciones-migrantes-tienen-limitado-acceso-salud.html
34. Suso A, Morel M, Robles J, Guilló C, Mamán D. Percepción de la discriminación por origen racial o étnico por parte de sus potenciales víctimas en 2024. CEDRE. Ministerio de Igualdad; 2025. Disponible en: https://igualdadynodiscriminacion.igualdad.gob.es/wp-content/uploads/2025/03/El_impacto_del_racismo_en_Espana_Accesible.pdf
35. Gobierno de Navarra. Ley Foral 13/2023, de 5 de Abril, de Lucha Contra El Racismo y La Xenofobia. 2023.
36. Ministerio de Sanidad. Propuestas de Políticas e Intervenciones para Reducir las Desigualdades Sociales en Salud en España. 2015.
37. Naciones Unidas. Conferencia Mundial contra el Racismo, la Discriminación Racial, la Xenofobia y las Formas Conexas de Intolerancia. Declaración y Programa de Acción. 2002.
38. Dubow S. Ethnic Euphemisms and Racial Echoes. Journal of Southern African Studies. 1994;20(3): 355-370. https://doi.org/10.1080/03057079408708407
39. Feagin J, Bennefield Z. Systemic racism and U.S. health care. Social Science & Medicine. febrero de 2014;103:7-14. https://doi.org/10.1016/j.socscimed.2013.09.006
40. Erel U, Murji K, Nahaboo Z. Understanding the contemporary race–migration nexus. Ethnic and Racial Studies. 20 de junio de 2016;39(8):1339-1360. https://doi.org/10.1080/01419870.2016.1161808
41. Bonilla-Silva E. Rethinking Racism: Toward a Structural Interpretation. American Sociological Review. 1997;62(3): 465. https://doi.org/10.2307/2657316
42. Phelan JC, Link BG. Is Racism a Fundamental Cause of Inequalities in Health? Annual Review of Sociology. 2015;41(1): 311-330. https://doi.org/10.1146/annurev-soc-073014-112305
43. Carmichael S, Hamilton CV. Black Power: The Politics of Liberation in America. En: Racism: Essential Readings. London: SAGE Publications Ltd; 1967. p. 111-121. https://doi.org/10.4135/9781446220986
44. Bernasconi R. Theorising and Exposing Institutional Racism in Britain: The Contribution of Ann and Michael Dummett to Critical Philosophy of Race. Journal of Applied Philosophy. 2017;34(4): 593-606.
45. Macpherson of Cluny W. The Stephen Lawrence Inquiry: Report. Stationary office. 1999.
46. UN Human Rights Council Working Group of Experts on People of African Descent, Secretariat UHRC. Report of the Working Group of Experts on People of African Descent on its mission to Spain. Note by the Secretariat. 2018;
47. Walsemann KM, Bell BA. Integrated Schools, Segregated Curriculum: Effects of Within-School Segregation on Adolescent Health Behaviors and Educational Aspirations. Am J Public Health. septiembre de 2010;100(9):1687-1695. https://doi.org/10.1080/13613324.2016.1248837
48. Besser LM, Bean C, Foor A, Hoermann S, Renne J. Evaluating Racial/Ethnic Equity in Planning-Related U.S. Health Impact Assessments Involving Parks and Greenspaces. Journal of the American Planning Association. 2023;89(4): 472-486. https://doi.org/10.1080/01944363.2022.2096100
49. Rights International Spain. Análisis de Impacto sobre Igualdad Racial (AIIR) a la Prestación de Ingreso Mínimo Vital [Internet]. Rights International Spain; 2021. Disponible en: https://rightsinternationalspain.org/wp-content/uploads/2022/05/Analisis-de-Impacto-Sobre-Igualdad-Racial-a-la-Prestacion-de-Ingreso-Minimo-Vital-INFORME-1.pdf
50. Rights International Spain. Cuestionario Estudio y Diagnóstico sobre Igualdad Racial en España (EDIRE). 2021. Disponible en: http://www.rightsinternationalspain.org/es/campanias/24/analisis-de-impacto-sobre-igualdadracial/109/cuestionario-edire-imprimible
51. White K, Lawrence JA, Tchangalova N, Huang SJ, Cummings JL. Socially-Assigned Race and Health: A Scoping Review with Global Implications for Population Health Equity. International Journal for Equity in Health. 2020;19(1): 25. https://doi.org/10.1186/s12939-020-1137-5
52. Ford CL, Airhihenbuwa CO. The public health critical race methodology: Praxis for antiracism research. Social Science & Medicine. Octubre de 2010;71(8):1390-8. https://doi.org/10.1016/j.socscimed.2010.07.030
53. Consejo de Derechos Humanos. Visita a España. Informe del Relator Especial sobre Cuestiones de las Minorías (A/HRC/43/47/Add.1). 2020.
Descargas
Archivos adicionales
Publicado
Cómo citar
Licencia
Derechos de autor 2025 Mba Bee Nchama, Jaime Manzano, Melinda Gladys Pajunen, J.Isabel Zhang Yim, Yolanda González-Rábago, Constanza Jacques-Aviñó, Daniel La Parra-Casado

Esta obra está bajo una licencia internacional Creative Commons Atribución-NoComercial-SinDerivadas 4.0.
Usted es libre de:
Compartir — copiar y redistribuir el material en cualquier medio o formato.
La licenciante no puede revocar estas libertades en tanto usted siga los términos de la licencia.
Bajo los siguientes términos:
Atribución — Usted debe dar crédito de manera adecuada , brindar un enlace a la licencia, e indicar si se han realizado cambios. Puede hacerlo en cualquier forma razonable, pero no de forma tal que sugiera que usted o su uso tienen el apoyo de la licenciante.
NoComercial — Usted no puede hacer uso del material con propósitos comerciales.
SinDerivadas — Si remezcla, transforma o crea a partir del material, no podrá distribuir el material modificado.
No hay restricciones adicionales — No puede aplicar términos legales ni medidas tecnológicas que restrinjan legalmente a otras a hacer cualquier uso permitido por la licencia.
Avisos:
No tiene que cumplir con la licencia para elementos del material en el dominio público o cuando su uso esté permitido por una excepción o limitación aplicable.
No se dan garantías. La licencia podría no darle todos los permisos que necesita para el uso que tenga previsto. Por ejemplo, otros derechos como publicidad, privacidad, o derechos morales pueden limitar la forma en que utilice el material.









![¿Cómo evaluar para la RESP? [PARA REVISORES]](https://ojs.sanidad.gob.es/public/site/images/rmartinb/pastilla-revisores-0eaa113abcbc4fc554c7c6c7840ca4c6.jpg)
![¿Cómo recibir avisos sobre nuevos artículos de la RESP? [PARA LECTORES]](https://ojs.sanidad.gob.es/public/site/images/rmartinb/pastilla-lectores-aa689338e95aab07df45b4b0d583188f.jpg)

