Incidencia de lesiones por presión asociadas a dispositivos de oxigenoterapia en la unidad de cuidados intensivos neonatales
e202404032
Palabras clave:
Úlcera por Presión, Recién Nacido, Terapia por Inhalación de Oxígeno, Ventilación no Invasiva, Unidades de Cuidado Intensivo NeonatalResumen
FUNDAMENTOS // La administración de oxigenoterapia en las unidades de cuidados intensivos neonatales (UCIN) supone un aumento del riesgo de desarrollar lesiones por presión (LPP). Los objetivos de este trabajo fueron describir la incidencia de LPP asociadas a dispositivos de oxigenoterapia, así como identificar, analizar y relacionar los factores de riesgo y sus medidas preventivas.
MÉTODOS // Se realizó un estudio retrospectivo, observacional y analítico de neonatos hospitalizados que desarrollaran una LPP secundaria a dispositivos de O2 en la UCIN del Hospital Universitario Miguel Servet de Zaragoza. Las variables registradas fueron las sociodemográficas, las clínicas, el tipo de cuna, la humedad, la temperatura, el tipo de oxigenoterapia, el tipo de ventilación, el dispositivo utilizado, la presencia de úlcera (número, grado, localización) y las medidas preventivas aplicadas. El estudio fue aprobado por el Comité de Ética de la Investigación de la Comunidad Autónoma de Aragón. El análisis estadístico se realizó mediante Jamovi 2.3.13®.
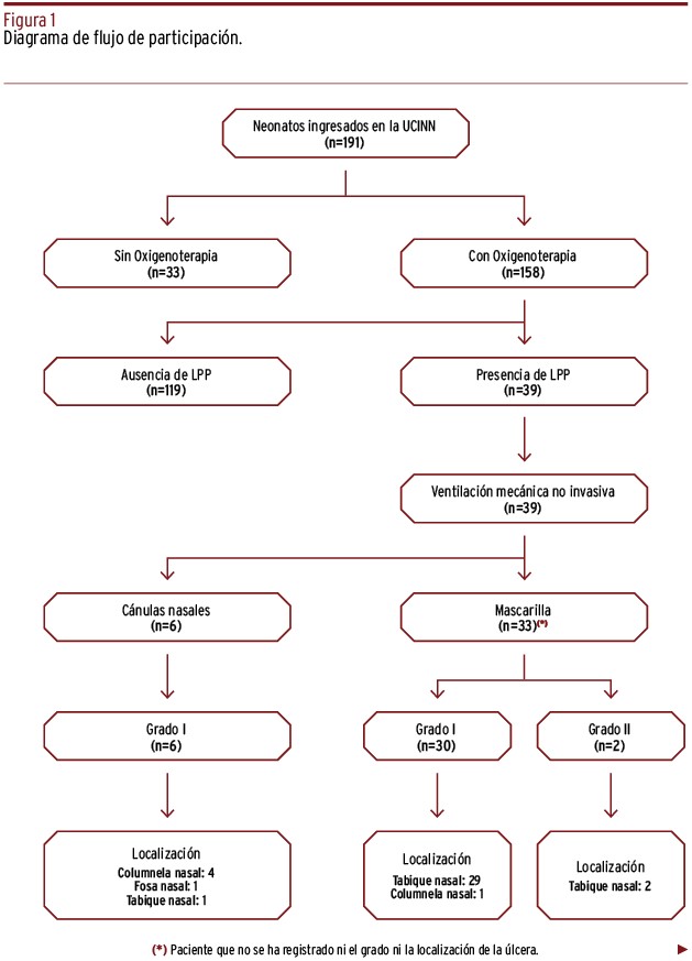
RESULTADOS // Se incluyeron 191 neonatos, de los cuales 158 (82,7%) recibieron oxigenoterapia. El 64,10% de ellos fueron niños, la media de edad fue de 5,20±8,46 días y la de peso de 1.460,0±777,57 gramos. El 24,68% presentaron LPP asociada a dispositivo, con una media de días de ingreso en el momento de la aparición de 3,98±5,03 días. El 94,74% de las lesiones fueron de grado I y el 84,62% se localizaron en tabique nasal.
CONCLUSIONES // La incidencia de LPP asociada a los diferentes dispositivos de oxigenoterapia aumenta a medida que disminuye la edad gestacional. El riesgo aumenta con la estancia hospitalaria, siendo la presencia de dispositivos médicos, en particular la ventilación mecánica no invasiva, la principal causa.
Descargas
Citas
Euro-Peristat Project. European Perinatal Health Report [Internet]. 2020. Disponible en: www.europeristat.com
Instituto Nacional de Estadística (INE) [Internet]. 2021. Disponible en: https://www.ine.es/index.htm
García Reymundo M, Hurtado Suazo J, Calvo Aguilar M, Soriano Faura F, Ginovart Galiana G et al. Recomendaciones de seguimiento del prematuro tardío Sociedad Española de Neonatología (SENeo) [Internet]. 2017. Disponible en: www.se-neonatal.es
World Health Organization (WHO). Nacimientos prematuros. Centro de prensa. [Internet]. 2022. Disponible en: https://www.who.int/es/news-room/fact-sheets/detail/preterm-birth
Valls i Soler A, Lopez de Heredia Goya I, Lopez Herrera M, Garzía Franco M, Madrid Aguilar M, Santesteban Otazu E. Estado de la Seguridad del Paciente Neonatal. Informes, estudios e investigación. 2015.
Schlüer A. Pressure ulcers in maturing skin-A clinical perspective. J Tissue Viability [Internet]. 2017;26(1):2-5. Disponible en: https://doi.org/10.1016/J.JTV.2016.10.001
Torra-Bou J, Pérez-Acevedo G, Bosch-Alcaraz A, García-Fernández F, Sarabia-Lavin R, Soldevilla-Agreda J et al. Incidencia de lesiones por presión en unidades de cuidados intensivos pediátricas y neonatales: Revisión sistemática (2000-2016). Gerokomos. 2020;31(3):180-192.
Valenzuela A, Aparicio López M, de Frutos Pecharromán J, Gutiérrez Montero J, Sunyer Bernaus C. Incidencia de úlceras por presión en pacientes de cuidados intensivos e intermedios neonatales. Metas enfermería, ISSN 1138-7262, Vol 21, No 7, 2018, págs 12-16 [Internet]. 2018 [consultado 29 dic 2021];21(7):12-16. Disponible en: https://dialnet.unirioja.es/servlet/articulo?codigo=6534817&info=resumen&idioma=ENG
Balaguer López E, Ferrera-Fernández M, García-Molina P, Rodríguez Dolz M, Alonso Alonso C. Cuidados de la piel en neonatos portadores de ventilación mecánica no invasiva. Documento de Consenso. Hache Hach Doc la Soc Española Enfermería Neonatal. 2018.
Boyar V. Pressure Injuries of the Nose and Columella in Preterm Neonates Receiving Noninvasive Ventilation via a Specialized Nasal Cannula: A Retrospective Comparison Cohort Study. J Wound, Ostomy Cont Nurs [Internet]. 2020 Mar 1 [consultado 2022 Jan 25];47(2):111-116. Disponible en: https://journals.lww.com/jwocnonline/Fulltext/2020/03000/Pressure_Injuries_of_the_Nose_and_Columella_in.4.aspx
Dai T, Lv L, Liu X, Chen J, Ye Y, Xu L. Nasal Pressure Injuries Due to Nasal Continuous Positive Airway Pressure Treatment in Newborns: A Prospective Observational Study. J Wound Ostomy Cont Nurs [Internet]. 2020;47(1):26-31. Disponible en: https://dx.doi.org/10.1097/WON.0000000000000604
Newnam KM, McGrath JM, Salyer J, Estes T, Jallo N, Bass WT. A comparative effectiveness study of continuous positive airway pressure-related skin breakdown when using different nasal interfaces in the extremely low birth weight neonate. Appl Nurs Res. 2015 Feb 1;28(1):36-41.
Balaguer E, Ferrera M, García P. Cuidados de la piel en neonatos portadores de ventilación mecánica no invasiva. Hache Hach. Documento de la Sociedad Española de Enfermería Neonatal. Santa Cruz de TENERIFE: Sociedad Española de Enfermeía Neonatal; 2018.
García-Molina P, Balaguer-López E, García-Fernández FP, Ferrera-Fernández M de los Á, Blasco JM, Verdú J. Pressure ulcers’ incidence, preventive measures, and risk factors in neonatal intensive care and intermediate care units. Int Wound J [Internet]. 2018 [cited 2022 Jan 19];15(4):571-579. Disponible en: https://pubmed.ncbi.nlm.nih.gov/29897161/
Fujii K, Sugama J, Okuwa M, Sanada H, Mizokami Y. Incidence and risk factors of pressure ulcers in seven neonatal intensive care units in Japan: A multisite prospective cohort study. Int Wound J. 2010;7(5):323-328.
Visscher M, Taylor T. Pressure ulcers in the hospitalized neonate: Rates and risk factors. Sci Rep [Internet]. 2014;4:7429. Disponible en: http://dx.doi.org/10.1038/SREP07429
Ota NT, Davidson J, Guinsburg R. Early nasal injury resulting from de use of nasal prongs in preterm infants with very low birth weight: a pilot study. Rev Bras Ter Intensiva. 2013;25(3):245-250.
Yong SC, Chen SJ, Boo NY. Incidence of nasal trauma associated with nasal prong versus nasal mask during continuous positive airway pressure treatment in very low birthweight infants: a randomised control study. Arch Dis Child Fetal Neonatal Ed [Internet]. 2005 Nov [consultado 28 jun 2023];90(6). Disponible en: https://pubmed.ncbi.nlm.nih.gov/15941825/
August DL, Edmonds L, Brown DK, Murphy M, Kandasamy Y. Pressure injuries to the skin in a neonatal unit: Fact or fiction. J Neonatal Nurs [Internet]. 2014;20(3):129-137. Disponible en: http://dx.doi.org/10.1016/j.jnn.2013.08.006
Nie AM, Johnson D, Reed RC. Neonatal Skin Structure: Pressure Injury Staging Challenges. Adv Skin Wound Care. 2022;35(3):149-154.
Lista G, Castoldi F, Fontana P, Frongia M, Mirjana P, Tansini L et al. Non-invasive respiratory support and preterm infants: The crucial role of nurse management. J Nurs Educ Pract. 2013;3(12):111-115.
Newnam KM, Mcgrath JM, Estes T, Jallo N, Salyer J, Bass WT. An Integrative Review of Skin Breakdown in the Preterm Infant Associated with Nasal Continuous Positive Airway Pressure. JOGNN - J Obstet Gynecol Neonatal Nurs. 2013;42(5):508-516.
Xie L hua. Hydrocolloid dressing in preventing nasal trauma secondary to nasal continuous positive airway pressure in preterm infants. World J Emerg Med. 2014;5(3):218.
Günlemez A, Isken T, S GA, Türker G, Arisoy E. Effect of Silicon Gel Sheeting in Nasal Injury Associated with Nasal CPAP in Preterms Infants. Indian Pediatr. 2010;47:17-19.
Cubells Celda R, Ángeles Montal Navarro M, Carmen Rodríguez Dolz M, Pérez Lafuente E, Barberá Ventura C, de la Fuente Arévalo A et al. Prevention of pressure ulcers in neonates with non-invasive mechanical ventilation. Gerokomos. 2020;31(2):107-112.
García-Molina P, Balaguer López E, Verdú J, Nolasco A, García Fernández FP. Cross-cultural adaptation, reliability and validity of the Spanish version of the Neonatal Skin Risk Assessment Scale. J Nurs Manag [Internet]. 2018;26(6):744-756. Disponible en: https://dx.doi.org/10.1111/JONM.12612
Mylene Baharestani M, Ratliff CR, Baharestani MM. Pressure Ulcers in Neonates and Children: An NPUAP White Paper. Adv Ski Wound Care. 2007;20(4):218-220.
Descargas
Publicado
Versiones
- 23-04-2024 (2)
- 23-04-2024 (1)
Cómo citar
Número
Sección
Categorías
Licencia
Derechos de autor 2024 Alicia Garzón Montero, Lucía López Muguerza, Laura Puertas Esteban, Sandra Tundidor Sebastián, Montserrat Albert Also, Delia González de la Cuesta, Josep Oriol Casanovas Marsal

Esta obra está bajo una licencia internacional Creative Commons Atribución-NoComercial-SinDerivadas 4.0.
Usted es libre de:
Compartir — copiar y redistribuir el material en cualquier medio o formato.
La licenciante no puede revocar estas libertades en tanto usted siga los términos de la licencia.
Bajo los siguientes términos:
Atribución — Usted debe dar crédito de manera adecuada , brindar un enlace a la licencia, e indicar si se han realizado cambios. Puede hacerlo en cualquier forma razonable, pero no de forma tal que sugiera que usted o su uso tienen el apoyo de la licenciante.
NoComercial — Usted no puede hacer uso del material con propósitos comerciales.
SinDerivadas — Si remezcla, transforma o crea a partir del material, no podrá distribuir el material modificado.
No hay restricciones adicionales — No puede aplicar términos legales ni medidas tecnológicas que restrinjan legalmente a otras a hacer cualquier uso permitido por la licencia.
Avisos:
No tiene que cumplir con la licencia para elementos del material en el dominio público o cuando su uso esté permitido por una excepción o limitación aplicable.
No se dan garantías. La licencia podría no darle todos los permisos que necesita para el uso que tenga previsto. Por ejemplo, otros derechos como publicidad, privacidad, o derechos morales pueden limitar la forma en que utilice el material.









![¿Cómo evaluar para la RESP? [PARA REVISORES]](https://ojs.sanidad.gob.es/public/site/images/rmartinb/pastilla-revisores-0eaa113abcbc4fc554c7c6c7840ca4c6.jpg)
![¿Cómo recibir avisos sobre nuevos artículos de la RESP? [PARA LECTORES]](https://ojs.sanidad.gob.es/public/site/images/rmartinb/pastilla-lectores-aa689338e95aab07df45b4b0d583188f.jpg)

