Protocolo de intervención para la deprescripción de antidepresivos en Atención Primaria: un ensayo clínico comunitario aleatorizado
e202510058
Palabras clave:
Deprescripción, Ensayos Clínicos, Salud Mental, Efectos adversos, Antidepresivos, Atención PrimariaResumen
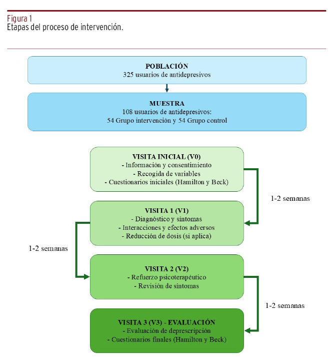
FUNDAMENTOS // El consumo de antidepresivos ha aumentado considerablemente a nivel mundial, incluyendo España. A pesar de su eficacia en casos de depresión moderada a grave, su uso a largo plazo y en casos leves es cuestionado. Este estudio se propuso evaluar la efectividad de una intervención de deprescripción en Atención Primaria, con el objetivo de reducir el consumo innecesario de estos fármacos y mejorar la calidad de vida de los pacientes.
MÉTODOS // Se llevará a cabo un ensayo clínico comunitario antes-después en una población adulta, residentes en un área urbana de Cádiz (España) y con prescripción de antidepresivos en el último año. Los participantes serán seleccionados aleatoriamente y se les realizará un seguimiento durante un período determinado previo consenso. La intervención consistirá en una evaluación integral del tratamiento antidepresivo por parte de un equipo de profesionales de la salud. Se evaluarán factores como la indicación, la dosis y la respuesta al tratamiento, y se usarán la Escala de Hamilton para ansiedad y el Inventario de Beck para depresión. En aquellos casos en los que se considere apropiado, se propondrá una reducción gradual o suspensión del fármaco, siempre bajo supervisión médica.
CONCLUSIONES // Esta investigación contribuirá a generar evidencia científica sobre la seguridad y eficacia de la deprescripción en Atención Primaria, promoviendo un uso más racional de los antidepresivos y mejorando la calidad de vida de los pacientes. Los resultados obtenidos podrían tener implicaciones importantes para la práctica clínica y para el desarrollo de guías de práctica clínica.
Descargas
Citas
Mikulic M. Antidepressant consumption in selected countries 2022 | Statista [Internet]. 2024 [consultado 3 ene 2025]. Disponible en: https://www.statista.com/statistics/283072/antidepressant-consumption-in-selected-countries/
WHO Collaborating Centre for Drug Statistics Methodology. Guidelines for ATC classification and DDD assignment 2024. Oslo: WHO; 2023.
Organisation for Economic Co-operation and Development. OECD Data Explorer. Pharmaceutical market [Internet]. 2024 [consultado 3 ene 2025]. Disponible en: https://data-explorer.oecd.org/
Ministerio de Sanidad, Servicios Sociales e Igualdad. Utilización de medicamentos antidepresivos en España durante el periodo 2000-2013 [Internet]. Madrid: Ministerio de Sanidad, Servicios Sociales e Igualdad; 2015 [consultado 3 ene 2025]. Disponible en: https://www.aemps.gob.es/medicamentosUsoHumano/observatorio/docs/antidepresivos-2000-2013.pdf
Ministerio de Sanidad. Consumo de antidepresivos, ansiolíticos e hipnóticos y sedantes [Internet]. Madrid: Ministerio de Sanidad; 2024 [consultado 29 abr 2025]. Disponible en: https://www.sanidad.gob.es/estadEstudios/estadisticas/estadisticas/estMinisterio/SIAP/home.htm
World Health Organization. Depressive disorder (depression) [Internet]. 2023 [consultado 3 ene 2025]. Disponible en: https://www.who.int/news-room/fact-sheets/detail/depression
Instituto Nacional de Estadística. Prevalencia de cuadros depresivos activos según sexo y relación con la actividad económica actual. Población de 15 y más años. [Internet]. 2020 [consultado 3 ene 2025]. Disponible en: https://www.ine.es/jaxi/Tabla.htm?tpx=47283&L=0
Xu XM, Liu Y, Dong MX, Zou DZ, Wei YD. Tricyclic antidepressants for preventing migraine in adults. Medicine [Internet]. 2017 Jun 1 [consultado 3 ene 2025];96(22). Disponible en: https://doi.org/10.1097/MD.0000000000006989
Joseph DVG. Clomipramine in the treatment of patients with obsessive-compulsive disorder. The Clomipramine Collaborative Study Group. Arch Gen Psychiatry [Internet]. 1991 [consultado 3 ene 2025];48(8):730-738. Disponible en: https://doi.org/10.1001/archpsyc.1991.01810320054008
Max MB, Lynch SA, Muir J, Shoaf SE, Smoller B, Dubner R. Effects of desipramine, amitriptyline, and fluoxetine on pain in diabetic neuropathy. N Engl J Med [Internet]. 1992 May 7 [consultado 3 ene 2025];326(19):1250-1256. Disponible en: https://doi.org/10.1056/NEJM199205073261904
Hayashida KI, Obata H. Strategies to Treat Chronic Pain and Strengthen Impaired Descending Noradrenergic Inhibitory System. Int J Mol Sci [Internet]. 2019 Feb 2 [consultado 3 ene 2025];20(4). Disponible en: https://doi.org/10.3390/ijms20040822
Mostafalou S, Mohammadi P. Tricyclic Antidepressants. Encyclopedia of Toxicology, Fourth Edition: Volume 1-9 [Internet]. 2023 Ago 17 [consultado 3 ene 2025];9:V9-597-V9-607. Disponible en: https://www.ncbi.nlm.nih.gov/books/NBK557791/
Kennedy SH, Lam RW, McIntyre RS, Tourjman SV, Bhat V, Blier P et al. Canadian Network for Mood and Anxiety Treatments (CANMAT) 2016 clinical guidelines for the management of adults with major depressive disorder: Section 3. Pharmacological Treatments. Canadian Journal of Psychiatry [Internet]. 2016 Sep 1 [consultado 3 ene 2025];61(9):540-560. Disponible en: https://doi.org/10.1177/0706743716659417
National Institute for Health and Clinical Excellence. Depression in adults: treatment and management. NICE Guidance [Internet]. 2022 [consultado 3 ene 2025]. Disponible en: https://www.nice.org.uk/guidance/ng222
Servicio de Promoción de Uso Racional del Medicamento. ANTIDEPRESIVOS: selección y deprescripción Recomendaciones para el uso racional del medicamento en el tratamiento farmacológico de la salud mental [Internet]. Sevilla: Servicio de Promoción de Uso Racional del Medicamento; 2022 [consultado 3 ene 2025]. Disponible en: https://www.sspa.juntadeandalucia.es/servicioandaluzdesalud/profesionales/farmacia-y-prestaciones/uso-racional-del-medicamento
Rush AJ, Michael MD, Thase E. Improving Depression Outcome by Patient-Centered Medical Management. Am J Psychiatry [Internet]. 2018 Dic 1 [v];175(12):1187-1198. Disponible en: https://doi.org/10.1176/appi.ajp.2018.18040398
Malhi GS, Bell E, Bassett D, Boyce P, Bryant R, Hazell P et al. The 2020 Royal Australian and New Zealand College of Psychiatrists clinical practice guidelines for mood disorders. Aust N Z J Psychiatry [Internet]. 2021 Ene 1 [consultado 3 ene 2025];55(1):7-117. Disponible en: https://doi.org/10.1177/0004867420979353
Nakajima S, Uchida H, Suzuki T, Watanabe K, Hirano J, Yagihashi T et al. Is switching antidepressants following early nonresponse more beneficial in acute-phase treatment of depression?: a randomized open-label trial. Prog Neuropsychopharmacol Biol Psychiatry [Internet]. 2011 Dic 1 [consultado 3 ene 2025];35(8):1983-1989. Disponible en: https://doi.org/10.1016/j.pnpbp.2011.08.008
Romera I, Pérez V, Menchón JM, Schacht A, Papen R, Neuhauser D et al. Early switch strategy in patients with major depressive disorder: a double-blind, randomized study. J Clin Psychopharmacol [Internet]. 2012 Ago [consultado 3 ene 2025];32(4):479-486. Disponible en: https://doi.org/10.1097/JCP.0b013e31825d9958
Kelly D, Graffi J, Noonan M, Green P, McFarland J, Hayes P et al. Exploration of GP perspectives on deprescribing antidepressants: a qualitative study. BMJ Open [Internet]. 2021 Abr 5 [consultado 3 ene 2025];11(4). Disponible en: https://doi.org/10.1136/bmjopen-2020-046054
Vera-Carrasco O. Uso racional de medicamentos y normas para las buenas prácticas de prescripción. Rev Med La Paz [Internet]. 2020 [consultado 5 may 2025];26(2):78-93. Disponible en: http://www.scielo.org.bo/scielo.php?script=sci_arttext&pid=S1726-89582020000200011
Istúriz NA, González JF, Gorriti AE, González PG, Álvarez LS, Lecea MCC et al. Protocolo del estudio Estrategia de deprescripción de estatinas y ezetimiba en prevención primaria en mayores de 75 años: análisis de los resultados en salud. Rev Esp Salud Pública [Internet]. 2022 Jun 29 [consultado 28 abr 2025];96:e202206049. Disponible en: https://ojs.sanidad.gob.es/index.php/resp/article/view/365
Mancebo-Salas N, Cobo-Sánchez JL, Arroyo-Toca B, Vaquero-Viadero S, Fernández-Martínez V, Tuells J et al. Protocolo para la evaluación de una intervención de alfabetización en salud sobre morbimortalidad y calidad de vida en pacientes con insuficiencia cardíaca. Rev Esp Salud Pública [Internet]. 2023 Ago 29 [consultado 28 abr 2025];97:e202308068. Disponible en: https://ojs.sanidad.gob.es/index.php/resp/article/view/146
Lobo A, Chamorro L, Luque A, Dal-Ré R, Badia X, Baró E et al. Validación de las versiones en español de la Montgomery-Asberg Depression Rating Scale y la Hamilton Anxiety Rating Scale para la evaluación de la depresión y de la ansiedad. Med Clin (Barc) [Internet]. 2002 Ene 1 [consultado 28 abr 2025];118(13):493-499. Disponible en: https://doi.org/10.1016/S0025-7753(02)72429-9
De la Rubia JM. Validación de un formato simplificado del Inventario de Depresión de Beck (BDI-2). Psicología Iberoamericana [Internet]. 2013 Jun 30 [consultado 3 ene 2025];21(1):42-52. Disponible en: https://doi.org/10.48102/pi.v21i1.165
Gurwitz JH, Field TS, Avorn J, McCormick D, Jain S, Eckler M et al. Incidence and preventability of adverse drug events in nursing homes. Am J Med [Internet]. 2000 Ago 1 [consultado 3 ene 2025];109(2):87-94. Disponible en: https://doi.org/10.1016/s0002-9343(00)00451-4
Lavan AH, Gallagher P. Predicting risk of adverse drug reactions in older adults. Ther Adv Drug Saf [Internet]. 2016 Feb [consultado 3 ene 2025];7(1):11-22. Disponible en: https://doi.org/10.1177/2042098615615472
World Health Organization. Medication Safety in Polypharmacy [Internet]. Geneva: World Health Organization; 2019 [consultado 3 ene 2025]. Disponible en: http://apps.who.int/bookorders
Patel P, Zed PJ. Drug-related visits to the emergency department: how big is the problem? Pharmacotherapy [Internet]. 2002 [consultado 3 ene 2025];22(7):915-923. Disponible en: https://doi.org/10.1592/phco.22.11.915.33630
Santra G. Polypharmacy and Deprescription: Role of Internists. Journal of Association of Physicians of India [Internet]. 2024 Sep 1 [consultado 28 abr 2025];72(9):83-91. Disponible en: https://doi.org/10.59556/japi.72.0562
Descargas
Archivos adicionales
Publicado
Cómo citar
Número
Sección
Categorías
Licencia
Derechos de autor 2025 Antonio José Madueño-Caro, Luis Chávez-Gata, Lidia Álvarez-Harana, Juan Gómez-Salgado, Juan Jesús García-Iglesias, Regina Allande-Cussó

Esta obra está bajo una licencia internacional Creative Commons Atribución-NoComercial-SinDerivadas 4.0.
Usted es libre de:
Compartir — copiar y redistribuir el material en cualquier medio o formato.
La licenciante no puede revocar estas libertades en tanto usted siga los términos de la licencia.
Bajo los siguientes términos:
Atribución — Usted debe dar crédito de manera adecuada , brindar un enlace a la licencia, e indicar si se han realizado cambios. Puede hacerlo en cualquier forma razonable, pero no de forma tal que sugiera que usted o su uso tienen el apoyo de la licenciante.
NoComercial — Usted no puede hacer uso del material con propósitos comerciales.
SinDerivadas — Si remezcla, transforma o crea a partir del material, no podrá distribuir el material modificado.
No hay restricciones adicionales — No puede aplicar términos legales ni medidas tecnológicas que restrinjan legalmente a otras a hacer cualquier uso permitido por la licencia.
Avisos:
No tiene que cumplir con la licencia para elementos del material en el dominio público o cuando su uso esté permitido por una excepción o limitación aplicable.
No se dan garantías. La licencia podría no darle todos los permisos que necesita para el uso que tenga previsto. Por ejemplo, otros derechos como publicidad, privacidad, o derechos morales pueden limitar la forma en que utilice el material.









![¿Cómo evaluar para la RESP? [PARA REVISORES]](https://ojs.sanidad.gob.es/public/site/images/rmartinb/pastilla-revisores-0eaa113abcbc4fc554c7c6c7840ca4c6.jpg)
![¿Cómo recibir avisos sobre nuevos artículos de la RESP? [PARA LECTORES]](https://ojs.sanidad.gob.es/public/site/images/rmartinb/pastilla-lectores-aa689338e95aab07df45b4b0d583188f.jpg)

